使用 ClickZetta MCP + Claude 进行数据运维问题排查

问题背景

某天下午,突然收到短信告警:周期调度的数据更新任务失败

作为值班 DBA,立即登录 ClickZetta Lakehouse,初步排查后发现:

  • 物化视图 daily_summary_mv 从当天 10 点后没有新数据;
  • 手动 刷新该物化视图可以刷新成功,但数据并没有更新;
  • 上游源表确认有最新数据。

问题很棘手:源表有数据,MV 却刷不出来,而这个 MV 的 SQL 定义超过 200 行,涉及多个 CTE 和复杂的 JOIN 逻辑。

传统做法:逐行阅读 MV 定义 → 手写诊断 SQL → 逐层排查 → 可能花费数小时。

MCP + Claude 做法:描述问题,使用 ClickZetta MCP + Claude 帮助分析,数分钟后即得到了准确的问题根因,并进一步获得了修复建议。


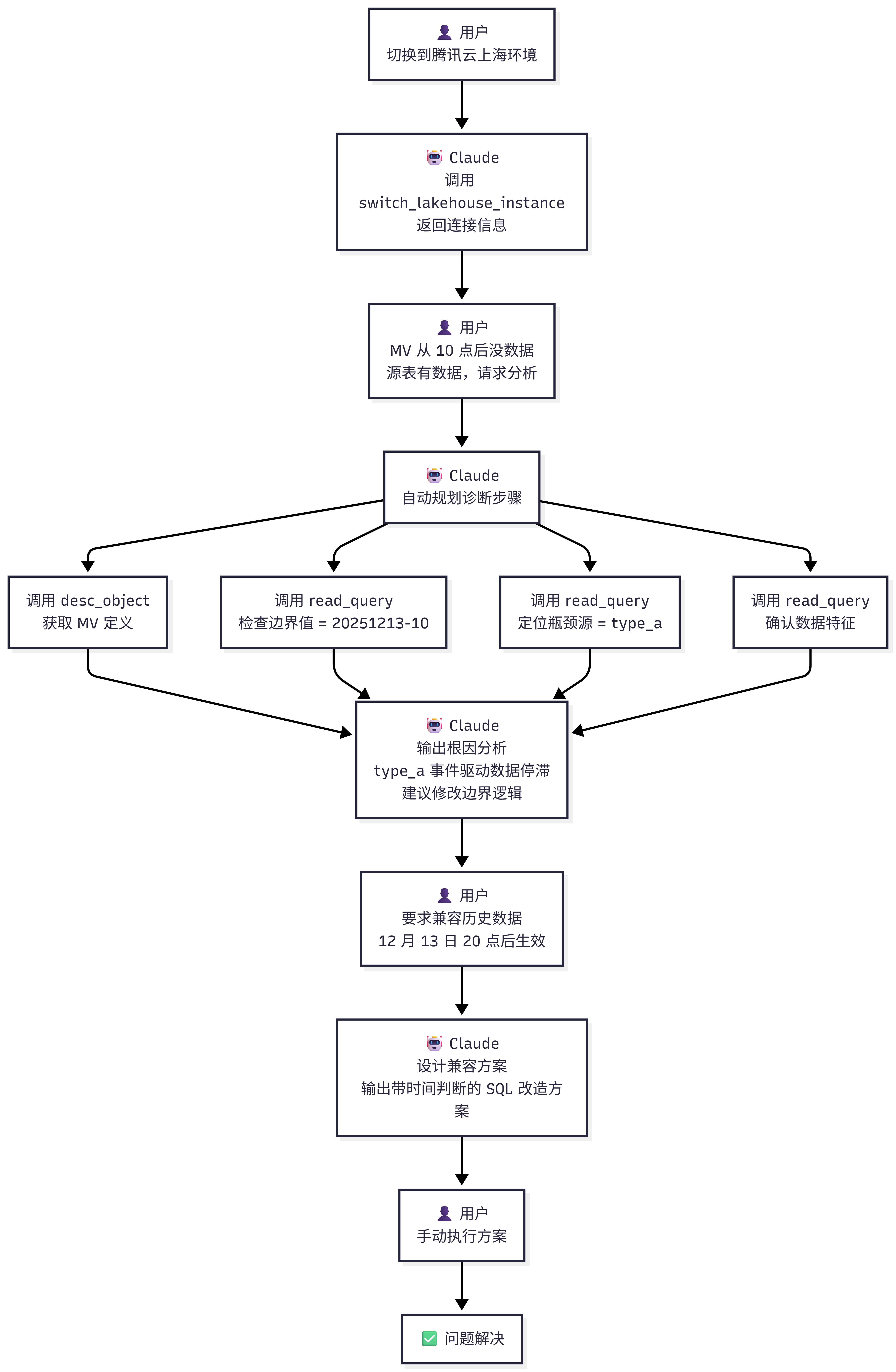
第一步:切换环境(30秒)

👤 提示词

使用提示词,切换到发生问题的环境:

使用 ClickZetta MCP 工具,切换到腾讯云上海环境

🤖 Claude 响应

✅ 已成功切换到腾讯云上海环境!

当前连接信息:
| 配置项 | 值 |
|--------|-----|
| 服务端点 | ap-shanghai-tencentcloud.api.clickzetta.com |
| 实例ID | 158026 |
| Workspace | data_warehouse |
| Schema | public |

第二步:描述问题,让 AI 自动诊断(3分钟)

👤 提示词

帮我分析以下问题的原因:

我收到系统监控报警,report_schema.daily_summary_mv 从 12 月 13 日下午开始没有数据。

我执行 SELECT bill_hour, COUNT(1) FROM report_schema.daily_summary_mv 
WHERE bill_date = '20251213' GROUP BY bill_hour; 
发现从 10 点以后就没有数据了。

但是源表 raw_schema.event_details 是有数据的。

执行 REFRESH MATERIALIZED VIEW 刷新后,仍没有 10 点以后的数据。

查询并分析造成这一问题的原因。

🤖 Claude 自动诊断过程

Claude 收到问题后,自动规划并执行了以下诊断步骤:


诊断步骤 1:获取 MV 定义,理解数据逻辑

-- Claude 自动执行
DESC TABLE EXTENDED report_schema.daily_summary_mv

Claude 从返回的 view_text 中识别出关键逻辑:

📍 发现关键线索!

物化视图中有一个 MaxDateHour 的边界控制逻辑,它取两个数据源的最小值作为边界:

WITH MaxDateHour AS (
    SELECT MIN(max_ts) AS max_ts    -- ⚠️ 取最小值!
    FROM (
        -- 第一路数据
        SELECT MAX(CONCAT(ds, '-', hh)) AS max_ts
        FROM event_details WHERE event_type = 'type_a'
        UNION ALL
        -- 第二路数据  
        SELECT MAX(CONCAT(ds, '-', hh)) AS max_ts
        FROM metrics_data
    ) t1
)

诊断步骤 2:检查边界值

-- Claude 自动执行
SELECT MIN(max_ts) AS current_boundary
FROM (
    SELECT MAX(CONCAT(ds, '-', hh)) AS max_ts
    FROM raw_schema.event_details WHERE event_type = 'type_a'
    UNION ALL
    SELECT MAX(CONCAT(ds, '-', hh)) AS max_ts
    FROM raw_schema.metrics_data
) t1

结果

| current_boundary |
|------------------|
| 20251213-10      |
✅ 找到问题了!MaxDateHour 边界是 20251213-10,正好对应数据截止时间。

诊断步骤 3:定位是哪个数据源落后

-- Claude 自动执行:分别检查两个数据源
SELECT 'source_a (type_a only)' AS source, MAX(CONCAT(ds, '-', hh)) AS max_ts
FROM raw_schema.event_details WHERE event_type = 'type_a'
UNION ALL
SELECT 'source_a (all types)' AS source, MAX(CONCAT(ds, '-', hh)) AS max_ts
FROM raw_schema.event_details WHERE event_type IN ('type_a', 'type_b', 'type_c')
UNION ALL
SELECT 'source_b' AS source, MAX(CONCAT(ds, '-', hh)) AS max_ts
FROM raw_schema.metrics_data
ORDER BY source

结果

| source                  | max_ts       |
|-------------------------|--------------|
| source_a (type_a only)  | 20251213-10  |  ⬅️ 瓶颈在这里!
| source_a (all types)    | 20251213-18  |
| source_b                | 20251213-16  |

诊断步骤 4:确认数据特征

-- Claude 自动执行:查看各类型的数据分布
SELECT event_type, MAX(hh) as max_hour, COUNT(1) as record_count
FROM raw_schema.event_details 
WHERE ds = '20251213' AND event_type IN ('type_a', 'type_b', 'type_c')
GROUP BY event_type
ORDER BY event_type

结果

| event_type | max_hour | record_count |
|------------|----------|--------------|
| type_a     | 10       | 300          |  ⬅️ 事件驱动,数据稀疏
| type_b     | 18       | 7,070        |
| type_c     | 18       | 22,215       |

🤖 Claude 输出:根因分析报告

Claude通过实际在Lakehouse中执行查询和对返回数据的分析,很快得到了问题根因:

MV 定义中使用 MIN() 取多个数据源的最小边界值。 type_a 是事件驱动型数据,只有用户执行特定操作时才产生记录。 12月13日10点后没有相关操作,导致该类型数据"停滞",卡住了整个 MV。

以下是Claude的完整回复:

🔍 问题根因分析报告

问题定位
物化视图的数据被 MaxDateHour 边界条件限制在了 2025年12月13日10点。

数据验证
| 数据源 | 最新数据时间 | 说明 |
|--------|-------------|------|
| event_details (type_a) | 20251213-10 | ⚠️ 瓶颈源 |
| event_details (全部类型) | 20251213-18 | 正常 |
| metrics_data | 20251213-16 | 正常 |

根本原因
MV 定义中使用 MIN() 取多个数据源的最小边界值。
type_a 是事件驱动型数据,只有用户执行特定操作时才产生记录。
12月13日10点后没有相关操作,导致该类型数据"停滞",卡住了整个 MV。

影响链路
type_a 数据停在 10 点
    ↓
MaxDateHour = MIN(10, 16) = 10
    ↓
WHERE 条件过滤掉 > 10 点的所有数据
    ↓
type_b、type_c 的新数据也被排除
    ↓
物化视图无新数据

建议方案
修改 MaxDateHour 计算逻辑,将边界条件从仅 type_a 改为包含所有相关类型...

第三步:根据业务需求,迭代优化方案(2分钟)

Claude 给出的初步方案是直接修改边界逻辑。根据经验,对已有 MV DDL 中边界条件的修改很可能在重建后影响过去的历史数据。这在要求历史数据不许变更的业务中是不可接受的。

因此,在提示词中追加了以下约束,要求在满足要求的前提下提供更好的解决方案:

👤 提示词

采用这种方案:修改 MaxDateHour 的计算逻辑,将边界条件从仅 type_a 改为包含所有类型。

但由于这是一个 MV,改变 DDL 重新刷新后会改变所有过去的数据,造成历史数据和已处理记录不一致。

所以这里的修改希望能够兼容历史数据,加上从 2025年12月13日20点之后,
才使用新的边界计算方式。应该怎么处理?

🤖 Claude 输出:兼容性改造方案

Claude 理解了业务约束后,设计了一个向后兼容的方案:

设计思路

需要修改 MaxDateHour 的逻辑,使其:
- 2025年12月13日20点之前:继续使用原来的 type_a 边界(保护历史数据)
- 2025年12月13日20点及之后:使用新的全类型边界

兼容性改造 SQL

WITH MaxDateHour AS (
    SELECT 
        SPLIT(t2.max_ts, '-')[0] AS max_ds,
        SPLIT(t2.max_ts, '-')[1] AS max_hh,
        t2.max_ts
    FROM (
        SELECT MIN(max_ts) AS max_ts
        FROM (
            -- 数据源 A(兼容历史逻辑)
            SELECT GREATEST(
                -- 原逻辑:只用 type_a(保护历史数据)
                (SELECT COALESCE(MAX(CONCAT(ds, '-', hh)), '19700101-00') 
                 FROM raw_schema.event_details 
                 WHERE event_type = 'type_a'),
                 
                -- 新逻辑:全类型边界,仅在 >= 切换时间点后生效
                (SELECT CASE 
                    WHEN MAX(CONCAT(ds, '-', hh)) >= '20251213-20' 
                    THEN MAX(CONCAT(ds, '-', hh)) 
                    ELSE '19700101-00' 
                 END
                 FROM raw_schema.event_details 
                 WHERE event_type IN ('type_a', 'type_b', 'type_c'))
            ) AS max_ts
            
            UNION ALL
            
            -- 数据源 B(保持不变)
            SELECT MAX(CONCAT(ds, '-', hh)) AS max_ts
            FROM raw_schema.metrics_data
        ) t1
    ) t2
)

逻辑说明

| 场景 | type_a 边界 | 全类型边界 | GREATEST 结果 | 效果 |
|------|-------------|------------|---------------|------|
| 历史数据 (< 切换点) | 20251213-10 | 返回最小值 | 20251213-10 | ✅ 保持原逻辑 |
| 新数据 (≥ 切换点) | 20251213-10 | 20251213-18 | 20251213-18 | ✅ 使用新逻辑 |

第四步:根据Claude建议的方案,对线上逻辑进行修复(2分钟)

在这个案例中,直接按照上述逻辑在线上环境中手动更新了MV的DDL,重建MV后,成功修复了线上问题。

其实也可以直接要求 Claude 根据上述方案操作修改该 MV 进行修复,现有工具能力完全可以实现。但考虑到线上环境较为复杂,为了避免大模型幻觉造成操作失误并引发其他问题,个人对于线上数据和表的修改、写入、重建等操作,还是倾向于采用更稳妥的人工执行方式。

还有一种方式是让 Claude 根据上述方案创建一个临时视图,然后自动比对两个视图的数据,验证无误后,再更新原 MV 的 DDL。这样会更加稳妥。这个案例中的问题比较直白,为了快速修复,就省去了这一步骤。

完整对话流程回顾


传统方式与使用MCP方式对比

传统方式MCP + Claude
手动阅读 200 行 MV 定义AI 自动解析,识别关键逻辑
凭经验猜测问题点系统化诊断,逐层验证
手写多条诊断 SQLAI 自动生成并执行
结果需要人工分析AI 直接给出根因结论
方案需要反复调整对话式迭代,快速收敛

本文基于真实运维场景,表名和业务细节已做脱敏处理。

联系我们
预约咨询
微信咨询
电话咨询